18005577775
当前位置:聊城信息网  -  本地文章  -  百姓生活

阜阳最新评出21个年度示范小区,有你家小区吗?

2018/4/21 8:01:57 评论:0 浏览量:1765

为进一步深化大美阜阳建设,根据《关于开展物业管理优秀住宅小区(示范小区)创建活动的通知》(阜房办〔2017〕31号)精神,市房产局联合市房协成立了阜阳市物业管理示范小区考核小组,对各地39个住宅小区进行了评定。经现场考评和综合评审,决定命名以下21个项目为2017年度阜阳市示范小区。


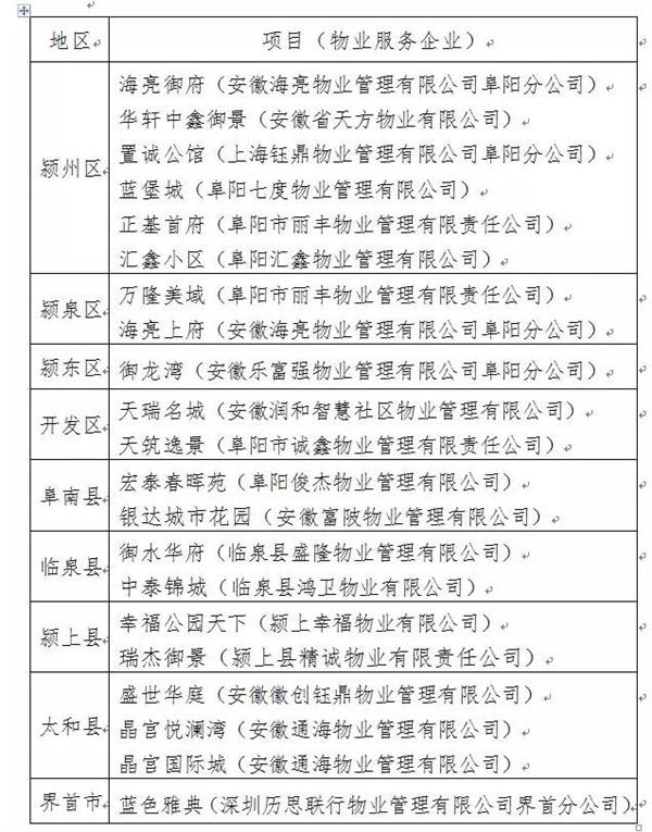
颍州区的海亮御府、华轩中鑫御景、置诚公馆、蓝堡城、正基首府、汇鑫小区,颍泉区的万隆美域、海亮上府,颍东区的御龙湾,开发区的天瑞名城、天筑逸景,阜南县的宏泰春晖苑、银达城市花园,临泉县的御水华府、中泰锦城,颍上县的幸福公园天下、瑞杰御景,太和县的盛世华庭、晶宫悦澜湾、晶宫国际城,界首市的蓝色雅典等21个项目入围2017年度示范小区。

市房产局相关负责同志表示,希望获得示范小区称号的物业服务企业再接再厉,继续做好物业管理精细化服务,不断提升物业管理水平和能力,保持引领示范作用,为建设大美阜阳、创建文明城市做出贡献。

为进一步深化平安阜阳建设,按照阜阳市综治委的统一部署,市房产局、市综治办成立了阜阳市“平安小区”创建评定工作领导小组,对各地38个住宅小区进行了评定。经现场考评和综合评审,决定命名以下19个小区为2017年度阜阳市级平安小区。

颍州区   海亮悦府(安徽海亮物业管理有限公司阜阳分公司)
易景国际花园(安徽省易景物业管理有限公司)
南京路安置区(安徽佳和物业服务有限公司)
颍泉区   万隆美域(阜阳市丽丰物业管理有限责任公司)
海亮上府(安徽海亮物业管理有限公司)
颍东区   开乐新村(安徽润和智慧社区物业管理有限公司)
开发区   天筑逸景(阜阳市诚鑫物业管理有限责任公司)
盛世华府(上海钰鼎物业管理有限公司阜阳分公司)
金叶名园(阜阳市文德物业管理有限公司)
临泉县   御水华府(临泉县盛隆物业管理有限公司)
万阁花园(临泉县新世纪物业管理有限公司)
颍上县   幸福公园天下(颍上幸福物业有限公司)
瀚海御水兰庭(安徽徽创钰鼎物业管理有限公司)
管仲城市花园(颍上县慎城物业管理有限责任公司)
太和县   晶宫悦澜湾(安徽通海物业管理有限公司)
宝业城市绿苑(上海文化银湾物业有限公司阜阳分公司)
阜南县   现代商贸城(阜南县骆寨裕园物业管理有限公司)
界首市   时代广场(界首市海霖物业管理有限责任公司)
大唐凤凰城(界首市大唐物业管理有限公司 )

希望获得平安小区称号的物业服务企业继续加强电梯、消防、监控、供水、供电等设施设备的管理,加大小区内消防安全、打传禁毒、远离违法犯罪的日常宣传,引导广大业主增强平安建设的意识,不断提升物业管理水平和能力。
来源:阜阳房产汇

评论 
还没有人评论此条信息!
18005577775
  • Q Q: 23053276
  • 微信: fyhehuo
微信公众号
微信小程序
Copyright © 2025 “聊城信息网”版权所有  |  ICP证:皖ICP备17022776号-2  |  技术支持:阳分类信息网(V2021.1)

皖公网安备 34130202000500号

  |  
网页内的所有信息均为用户自由发布,交易时请注意识别信息的虚假,交易风险自负!网站内容如有侵犯您权益请联系我们删除,举报信息、删除信息联系客服